污水处理

时间:2023-10-26 14:09:24浏览量:1193

设计依据建设项目环境保护管理办法(1986年3月26日国务院环境保护委员会、国家计划委员会、国家经济委员会颁发)建设项目环境保护管理条例(1998年11月18日国务院第10次常务会议通过)《农田灌溉水质标准》(GB 5084-2021)《室

  • 微信公众号
  • 鼎革云平台

设计依据

建设项目环境保护管理办法(1986年3月26日国务院环境保护委员会、国家计划委员会、国家经济委员会颁发)

建设项目环境保护管理条例(1998年11月18日国务院第10次常务会议通过)

《农田灌溉水质标准》(GB 5084-2021)

《室外排水设计规范》GB50014—2006

《室外排水设计规范》 GB50014-2006;

《给水排水工程结构设计规范》GBJ69-2002;

《工业防腐设计规范》GBJ46-82;

《工业污染物产生和排放系数手册》;

《城市区域环境噪声标准》 GB3096-93;

《供配电系统设计规范》GB50217-94;

《建筑给水排水设计规范》GB50015-2003;

《自动化仪表选型规定》HG20507-92;

《低压配电设计规范》GB50054-95;

《泵站设计规范》GB/T50265-97;

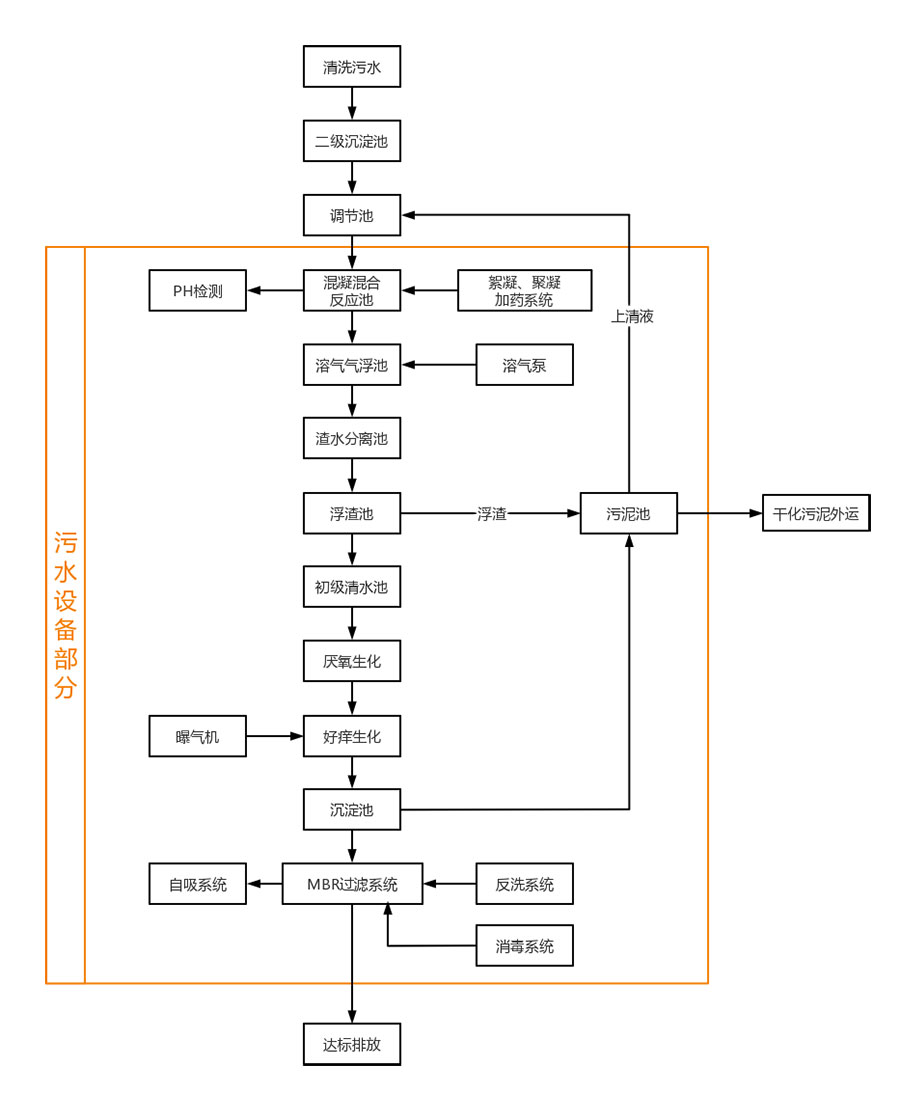
工艺描述

废水先流经初级沉淀,将大的固体颗粒物,漂浮物截留住,(此格栅需定期清理截留的杂物,防止堵塞)经此污水进入二级沉淀池,沉淀后污水进入调节池,调节池设有液位控制器,当水量达到一定的水位时,启动提升设备进入溶气气浮机装置,通过气浮机处理完毕后清夜污水进入一体化污水处理设备处理生化处理后经过精密过滤达标外排。气浮机分离残渣可进入污泥池沉淀,上清液回流调节池重新循环处理。

生化处理单元运用先进的生物接触氧化法,主要由厌氧、二级好氧、沉淀等工艺组成。这是一种处理效果好、污泥量少、动力消耗低的较为先进的生化处理工艺,通过选用具有针对性的高效微生物制剂和生物酶制剂组合,使传统意义上很难或不能为微生物降解的有机污染物得到了快速且较为完全的生物降解,并且改善寒冷气候时的运行,减轻意外事故及有毒物冲击影响。

同时,将微生物和生物酶固定在特制专利载体上,使微生物的负载量比传统生物处理工艺提高了10~20倍,使微生物对污水中有机物的降解速度比传统方法提高了100倍,从而大大提高了处理速度和处理效果并有效避免了生物量的流失,生化处理完成后经斜板沉淀池沉淀后达标排放。沉淀池中的污泥通过气提排入污泥池进行好氧消化,消化后的剩余污泥量很少,隔12个月左右清除一次,由环卫抽粪车清除外运,从而有效地避免了二次污染。

污水处理工艺.jpg

上一篇: 污水处理
下一篇: 污水处理